Saltar la información de la cabecera
Tamaño letra
Presidente
Gobierno Regional
Actualidad
Áreas Temáticas
Contenido principal
Servicio de Formación y Transferencia Tecnológica
Inicio
SFTT
aquí:
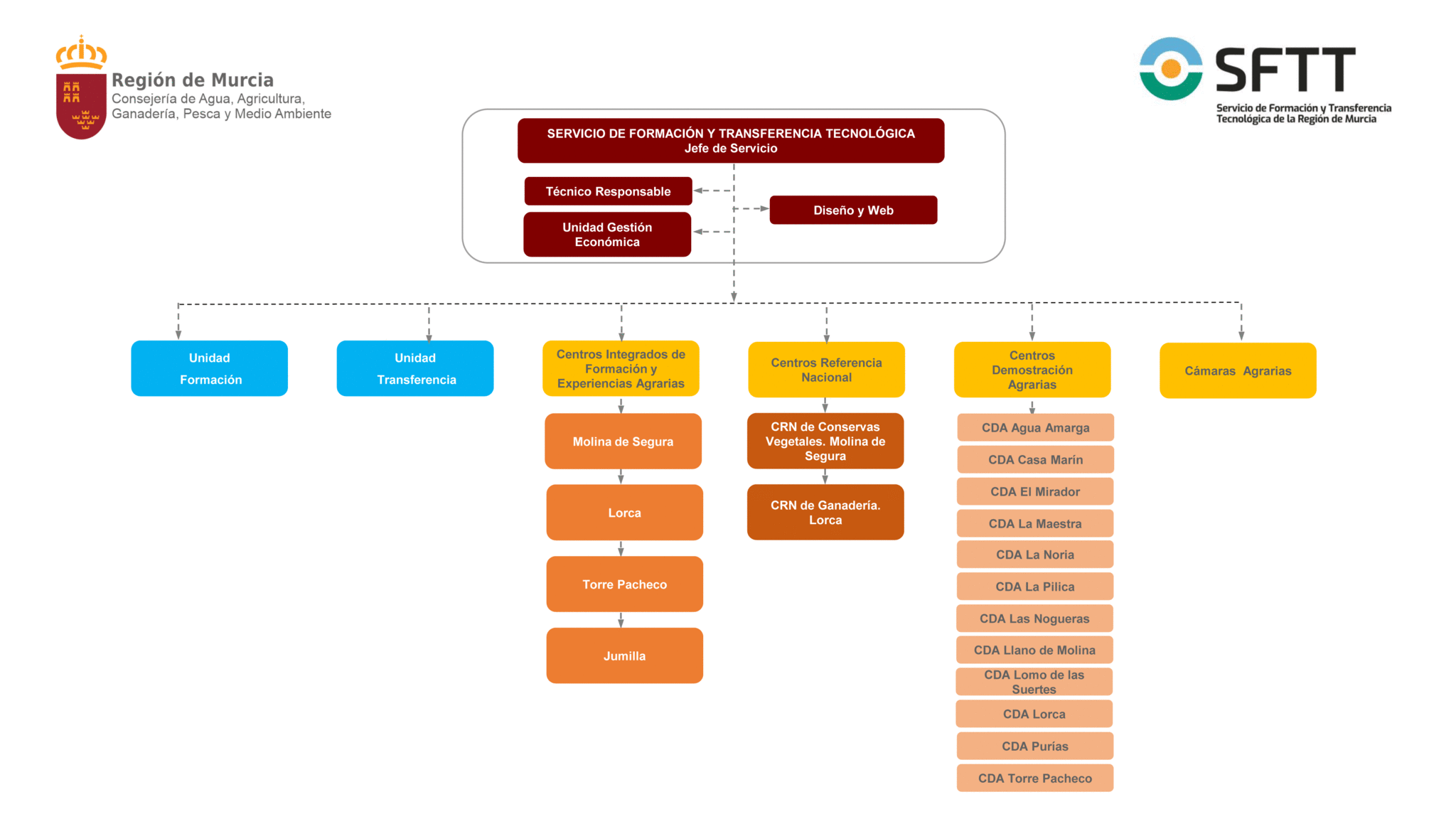
Organigrama
Organigrama Servicio de Formación y Transferencia Tecnológica
Formato:
gif
Tamaño:
121,98 KB.
Descargar imagen (tamaño real)
Destacados
© Todos los derechos reservados.
Comunidad Autónoma de la Región de Murcia
Tamaño letra
Accesibilidad
Aviso Legal
Protección de Datos
Imprimir